2025-06-01 12:20 点击次数:248

市场回调?或许是上车好时机,立即开户等待时机
韦尔股份控股股东虞仁荣再次捐赠其持有公司的2500万股股份,以支持宁波东方理工大学的筹办。以10月11日韦尔股份111.95元的收盘价计算,虞仁荣此次捐赠股份的市值约为28亿元。
在此之前,虞仁荣已三次捐赠其持有的公司股份,用于宁波东方理工大学的筹办;加上此次捐赠的股份,虞仁荣已累计捐赠6000万股公司股份。
虞仁荣拟捐赠2500万股韦尔股份股份办学
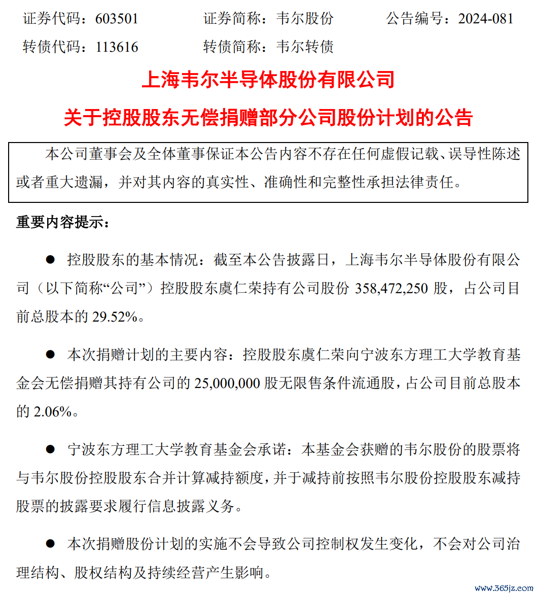
韦尔股份10月11日晚公告,公司于10月11日接到控股股东虞仁荣的通知,为支持教育事业发展,支持宁波东方理工大学报批报建,基础设施工程及筹建学校所需要的各项人员、科研和教学资源,并资助宁波东方理工大学教育基金会开展慈善公益活动,虞仁荣计划向宁波东方理工大学教育基金会无偿捐赠其持有公司的2500万股无限售条件流通股。

根据教育部和全国高校设置评议委员会关于普通本科高校和新型研究型大学设置的相关指标要求,向教育部申报正式建校时需提供足以支持学校建设及稳定发展的资产证明,东方理工基金会及虞仁荣教育基金会获赠的虞仁荣的股票捐赠是用来证明学校资产的重要构成,也是保障学校设立后可持续发展的重要资金保证。
宁波东方理工大学教育基金会承诺:基金会获赠的韦尔股份的股票将与韦尔股份控股股东合并计算减持额度,并于减持前按照韦尔股份控股股东减持股票的披露要求履行信息披露义务。
韦尔股份表示,本次捐赠股份计划的实施不会导致公司控制权发生变化,不会对公司治理结构、股权结构及持续经营产生影响。
10月11日,韦尔股份的收盘价为111.95元,以此计算,虞仁荣的捐赠市值约为28亿元。
资料显示,2022年,虞仁荣以950亿元财富位列《胡润全球富豪榜》第132名,为“中国芯片首富”。


累计捐赠6000万股公司股份
这是虞仁荣第四次捐赠公司股份,用于宁波东方理工大学的筹办,目前累计捐赠了6000万股。

公告显示,宁波东方理工大学教育基金会成立于2023年6月26日,业务范围包括:资助宁波东方理工大学教育事业发展;资助培养优秀人才,资助教育科研活动;资助符合本基金会宗旨的其他教育研究事业。
据界面新闻2023年1月初报道,宁波东方理工大学(暂名)总投资460亿元,由虞仁荣教育基金会举办,浙江省和宁波市政府重点支持。
该校定位为“高水平、创新型、国际化”的新型研究型大学正规配资官网,着重在理工方面创新,特别是电子信息、先进制造和新能源等领域,与长三角发展需求的核心技术紧密相连。
Powered by 炒股配资公司_网络炒股杠杆平台_最安全的杠杆炒股平台 @2013-2022 RSS地图 HTML地图
Powered by站群系统